Schedule a call
-

8 things to know about becoming a Product Manager in Singapore

In this article

Amid the ongoing tech talent crunch in the Southeast Asian region, the future of product management roles looks bright, with demand being particularly high for product managers. Singapore-based product managers have much to rejoice over on the compensation front as well, receiving higher salaries than their counterparts in the region. Overall, there is much growth potential for this role and if you are considering a career in product management, there seems to be no better time than the present.

But, what exactly does a product manager (PM) do? What skills do they need? What does the career path look like? This article will cover common questions around a job scope, average product manager salaries in Singapore, and common skills expected in a PM role.

1. What does a product manager do?

Product managers are ultimately strategists who drive the direction of a product. They are involved throughout the entire product lifecycle, from the initial discovery and design phase through development to its launch and maintenance.

Some of their tasks include:

  • Developing a business case;
  • Formulating a roadmap;
  • Determining pricing and business models;
  • Advocating for funding for a project;
  • Directing and formulating market research
  • Communicating the value of a product both internally and externally

2. What’s the monthly salary of a product manager in Singapore?

In a 2021 study done by Monk’s Hill Ventures, junior product managers in Singapore earn about USD$1,500 (~SGD$2,085) to USD$3,500 (~SGD$4,865) and senior product managers in Singapore learn about USD$3,300 (~SGD$4,587) to USD$6,900 (~SGD$9,591).*

*Conversions are accurate as of 23 July 2022.

3. How are product managers different from product owners?

Within the Scrum framework, a product owner is the sole person responsible for ordering the product development backlog. This means that they keep an eye on the feature development timeline, ensure that the product backlog is clear to all, and decide what the team works on next. As such, their work typically revolves more around the immediate product team.

In contrast, the work of product managers goes beyond the immediate product team to involve internal and external stakeholders. Since product managers are mainly responsible for strategic decisions, they may be less involved with the nitty-gritty specifics and focus their energies on determining higher-level business objectives that help to set the course for the team.

Aside from differences in responsibility and scope, the performances of product owners and product managers are also measured differently. The former is assessed on their ability to optimise the development team’s performance and deliver on features, whereas the latter is assessed on their ability to deliver on a business case.

4. What skills do product managers need to have?

Apart from subject matter expert knowledge on their industry and the ability to communicate well with internal and external stakeholders, product managers also need to be equipped with various soft and hard skills, which vary by the seniority level of the role.
According to a report by 280Group, a consultancy that trains product managers, junior product managers should focus on these five core skills:

Mid-career product managers preparing to take up a more senior role should continue to work on the following skills, in addition to honing their skills in financial analysis and making end-of-life plans for products.

The ability of a senior PM to forecast is particularly important at times of uncertainty such as during the Covid-19 pandemic. Irene’s team swiftly pivoted after she predicted that there would be greater concerns with data security when many employees started working from home in Singapore. This forecast proved to be accurate and helped her company capture the initial wave of demand for data security features during the early days of the pandemic.

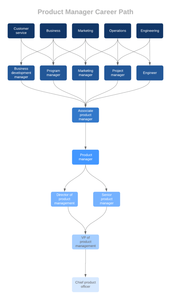
5. What’s the career path for a product manager?

Given the wide range of skills a product manager needs to wield, many enter the field from other backgrounds. Great news for those with a “non-traditional” background outside of tech!

In general, the career path for a product manager looks like the chart below. Note the different pathways that one can go by to become a product manager.

Image source: LucidChart

As a product manager advances in seniority, they will be less involved with the hands-on work of managing the product, such as conducting market research. They will instead be more involved with training and managing junior product managers, as well as work more closely with business leaders to develop business strategies and objectives for the company.

6. Tips for breaking into product management

Since product managers come from a wide variety of backgrounds, fret not if the bulk of your career history so far has not been related to tech. If you would like to give yourself a greater chance of success, however, here are 3 things to do:

1. Practise understanding the problem scope.

The best products are rooted in an in-depth understanding of the problem space. With a common product management interview question being the design of a solution for a specific problem, it is crucial to practise understanding the problem in-depth before ideating. Some important questions include:

  • Who is our target audience?
  • What existing research is there?
  • What are our business objectives?

2. Understand UX.

Although PMs are generally not involved with the actual planning and execution of user experience research (that’s normally the task of the UX researcher), they should be aware of the general process and findings so that they can confidently build products that match user needs.

3. Sharpen your analytical skills.

Whether it’s picking up hard skills in the form of data analysis with SQL, Python, or R etc or learning how to qualitatively analyse market trends to inform product direction, the ability to make informed decisions with the information available is a valuable and attractive skill.

Conclusion

Product management is a growing field with plenty of opportunities and career growth for individuals from a variety of backgrounds. If you relish the process of problem-solving and enjoy leading a team to build products for users, this fast-growing career path might be the one for you!

Interested in learning more about product management, but short on time? We offer a beginner-friendly and virtual 1-day product management course designed to give individuals an overview of concepts and resources used by other practitioners in the industry.

If you want to know more about user experience and its industry, do check out our other resources available on our websites, such as our articles, weekly webinars, and podcasts.

CuriousCore offers mid-career professionals specialized and career accelerator courses and we also provide practitioner-led masterclasses and consultations for organisations to improve their customer experience strategy and business growth.